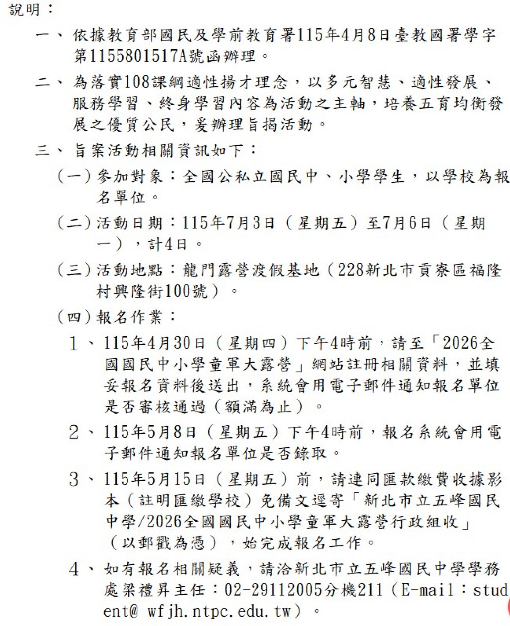
轉知:新北市政府教育局辦理「2026全國國民中小學童軍大露營」活動

上一則公告 下一則公告

一般公告 / 張貼者 訓導組長    


張貼日期: 2026-04-21 15:49:13  點閱:67


如說明,檢附本案實施計畫1份。


相關照片

近月內熱門公告
  • 2026-05-11 107
      彰化縣福興鄉文昌國民小學115學年度第1次代理、 兼任代課教師甄...
  • 2026-04-24 100
      114學年度「健康促進網路問卷系統」
  • 2026-04-21 81
      轉知:農業部林業及自然保育署辦理「2026生物多樣性科普講座」
  • 2026-04-29 80
      三百風華・藝繪孔子廟
  • 2026-04-22 77
      轉知:高雄市稅捐稽徵處舉辦「AI召集令!稅與爭鋒!」圖卡徵件比...
  • 2026-04-21 75
      轉知:本縣115年度六一女童軍節慶祝大會暨專科章考驗實施計畫1份
  • 2026-04-21 71
      轉知:「彰化縣彰北國民運動中心」115年夏令營運動休閒課程簡章1...
  • 2026-04-22 71
      轉知:高雄市稅捐稽徵處舉辦「極限輸送!租稅×消防出任務!!」網路...
  • 2026-04-21 67
      轉知:教育部開發「數位/網路性別暴力防治案例沉浸式遊戲:《鍵盤...
  • 2026-04-21 67
      轉知:新北市政府教育局辦理「2026全國國民中小學童軍大露營」活...
  • 2026-04-27 64
      轉知:115年1月彰化縣事故肇因排行
  • 2026-05-05 59
      恭賀蔡識津主任榮獲彰化縣115年度特殊優良教師銅質獎
  • 2026-05-06 53
      轉知:環境部與教育部共同辦理「115年環境知識競賽」
  • 2026-05-11 43
      轉知:「2026小小永續工程師營隊」活動
  • 2026-05-14 28
      轉知:「2026鹿港慶端陽系列活動-國際龍舟錦標賽」親子體驗活動
  • 2026-05-14 28
      轉知:彰化縣警察局提供相關詐騙宣導資料
  • 2026-05-18 21
      彰化縣福興鄉文昌國民小學115學年度第1次代理、兼任代 課教師第...
  • 2026-05-18 14
      賀本校四甲龔堇菲同學榮獲彰化縣115年度語文競賽國小組分區賽第...
  • 2026-05-19 13
      彰化縣福興鄉文昌國民小學115學年度第1次代理、兼任代 課教師第...